高考全科复习资料包(三轮冲刺)
barry001
阅读:27
2025-10-29 14:30:08
评论:0
来查收这份全科复习建议,逐一进行对照并制订出自己的提高措施 查漏补缺现在正是高考第三轮复习备考的关键阶段,政治的复习重。
新题速递2024届高三4月联考试卷合集,三轮冲刺必备!限时下载!26抢分押题2024高考九大系列押题卷全科全地区。

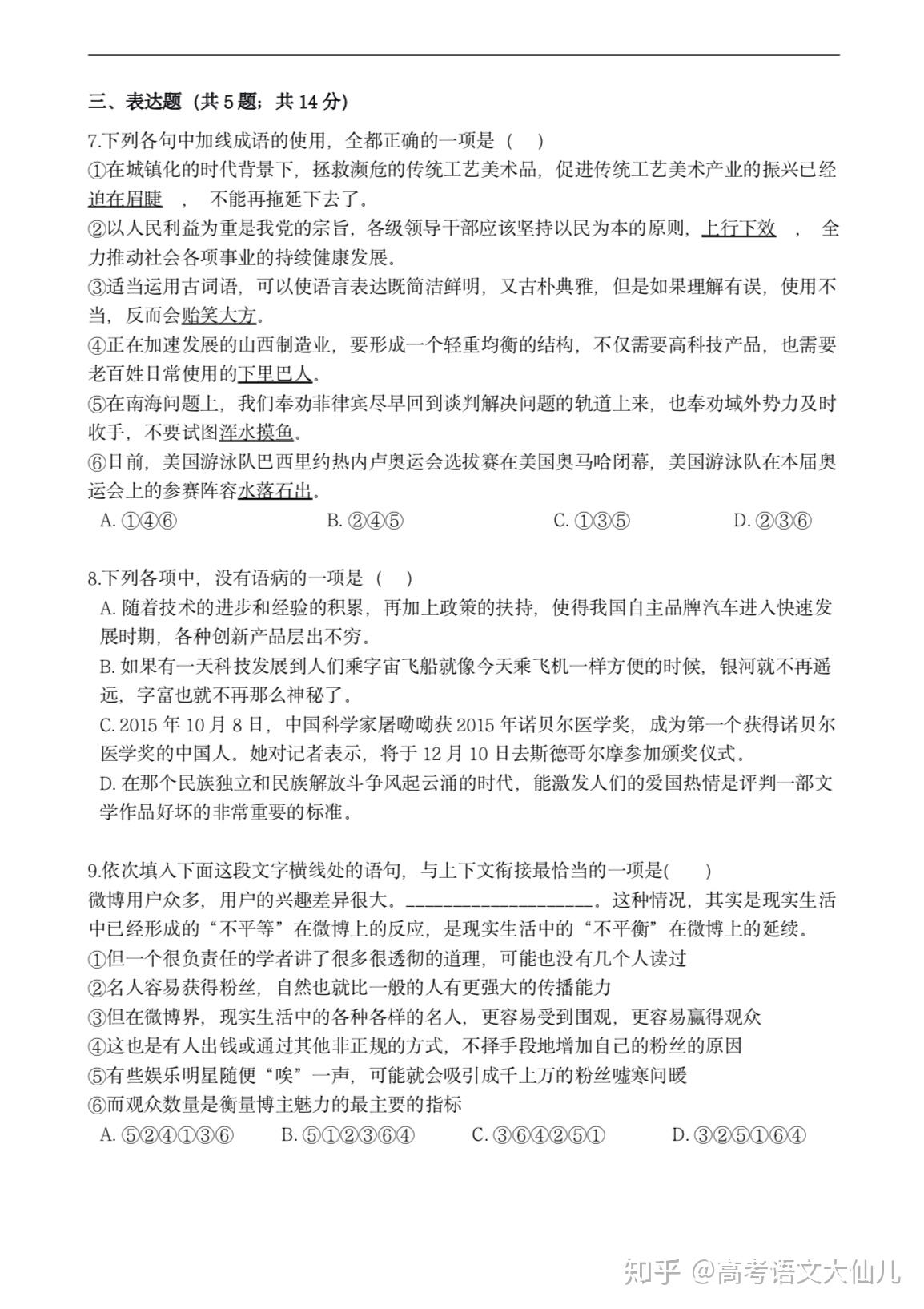
75月三轮复习三轮复习几乎就是不断刷题,将高考必考题进行反复训练,进入冲刺阶段,这一轮复习不仅要求你对高考题型有充分的。

断服务+各科点题资料包+高考志愿填报指导等贴心服务5月份针对高三学生,还会有一场为期一个月的高考冲刺集训,主要针对三轮复。
本文 htmlit 原创,转载保留链接!网址:https://fs-qilian.com/post/2588.html
声明
1.本站遵循行业规范,任何转载的稿件都会明确标注作者和来源;2.本站的原创文章,请转载时务必注明文章作者和来源,不尊重原创的行为我们将追究责任;3.作者投稿可能会经我们编辑修改或补充。
