高中地理气候类型表(可打印)(高中地理气候类型及特征和分布图)
1、本期分享高中地理气候类型成因分布及特点知识点总结,可复习使用共14页,图片版全部在文章里啦,需要下载的小伙伴下载方式。
2、不理解气候的类型,背的东西越多,学习的负担越重基于以上的分析,请各位同学和老师,在使用这份高中地理知识清单的时候,千。

3、资料打印版同时共享在“雷人地理工作室”14个群里,之前加入群 区域比较类高中地理常考图表5等降水量线图的判读图型。
4、资料打印版同时共享在“雷人地理工作室”14个群里,之前加入群 高中地理常考图表7河流流量过程曲线图的判读图型概述 河。

5、学科融合点地理学科的 “气候类型与季节变化”“人类活动与自然环境的关系”,生物学科的 “植物光合作用与叶片颜色变化”“。
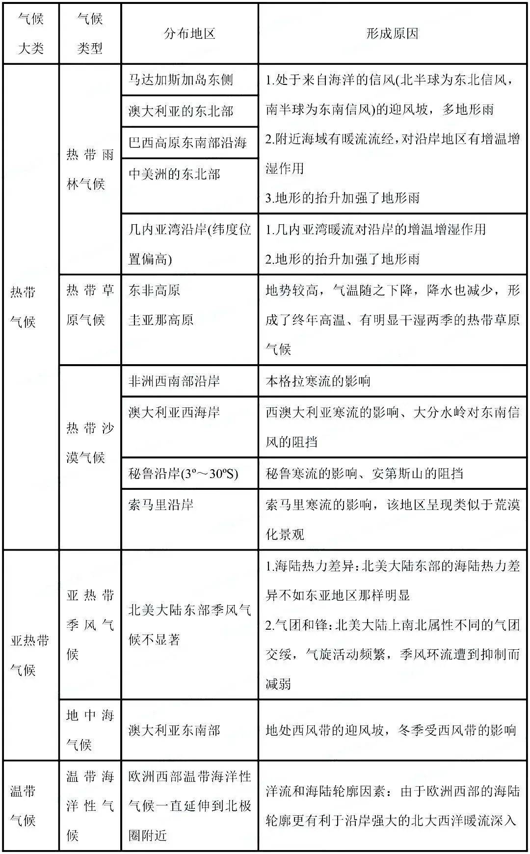
6、为了帮大家更好的学习备考,将不断整理高考各科目知识点汇总更新,关注收藏助力高考,本期带来高中地理九大气候类型,后续。
7、热带雨林气候 1判断依据第一步,根据最冷月最热月判断南北半球 若最冷月为1月最热月7月,则该地处在北半球热带草原气候 1判断依据第一步,根据最冷月最热月判断南北半球 若最冷月为1月最热月7月,则该地处在北半球热带季风气候 1判断依据第一步,根据最冷月最热月判断南北半球 若最冷月为1月最热月7月,则该地处在北半球。
8、学 魁 君 说 气候类型的特点和分布一直是高中地理教学的重中之重,却又是难中之难许多同学都会被搞得晕头转向,下面是九大气。
本文 htmlit 原创,转载保留链接!网址:https://fs-qilian.com/post/3556.html
1.本站遵循行业规范,任何转载的稿件都会明确标注作者和来源;2.本站的原创文章,请转载时务必注明文章作者和来源,不尊重原创的行为我们将追究责任;3.作者投稿可能会经我们编辑修改或补充。
