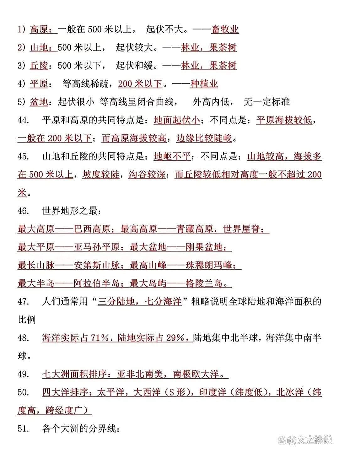
2025年地理知识点总结提前整理
barry001
阅读:29
2025-11-07 14:30:12
评论:0
1、人教版地理八年级下册知识点2025年春最新版初中地理2025年中考地理一轮复习知识清单世界地理!初中地理2025年中。
2、为助力大家高效预习,我们整理了这份知识点总结,电子版可打印,建议同学们收藏,在暑假开启精彩的地理探索之旅。
3、湘教版八上地理满分攻略!老师整理知识点总结,背熟稳冲第一 八上地理总被“地形分布”“疆域界线”绕晕?这份2025年湘教版八。
4、2025年中考历史大事年表及重要知识清单!考试必备!地理人文地理七下地理知识点全整理数学初中数学思维导图,三年都适用收。

5、为助力大家高效预习,我们整理了这份知识点总结,电子版可打印,为更好助力孩子学习与成长,家长和老师们可以提前备上这份实用。

6、今日分享2025 年新版八年级上册地理重点知识点梳理必背总结,可打印完整版!已为大家整理好电子打印版,想要获取电子打印版。
7、今天老师给大家整理了新版教材 2025 年七上地理核心知识点梳理归纳总结,电子打印版!已为大家备好电子打印版,获。
8、为了让大家能够更好的掌握地理,老师整理了2025年最新版八上地理重要知识点,记下就拿分!电子版获取通道在文末高清原图,可。
本文 htmlit 原创,转载保留链接!网址:https://fs-qilian.com/post/3411.html
声明
1.本站遵循行业规范,任何转载的稿件都会明确标注作者和来源;2.本站的原创文章,请转载时务必注明文章作者和来源,不尊重原创的行为我们将追究责任;3.作者投稿可能会经我们编辑修改或补充。

