小学语文标点符号用法大全(附例题)
1、标点符号歌 句号是个小圆点,用它表示说话完 逗号,小点带尾巴,句内停顿要用它 顿号像个芝麻点,并列词语点中间用法简表标点符号的使用 一句号 句号是最常用的符号,小学一年级就要认识它句号表示一句话完了之后的停顿用句号的句子语调平缓。
2、文末领取资料标点符号是小学语文学习不可缺少的内容,很多同学对标点符号掌握得不好,这会影响作文写作,语言表达以下这些标。

3、1本公众号部分转载的文章图文视频来自网络,其版权和文责属原作者所有,若来源标注错误或侵犯到您的权益,烦请告知,我们。
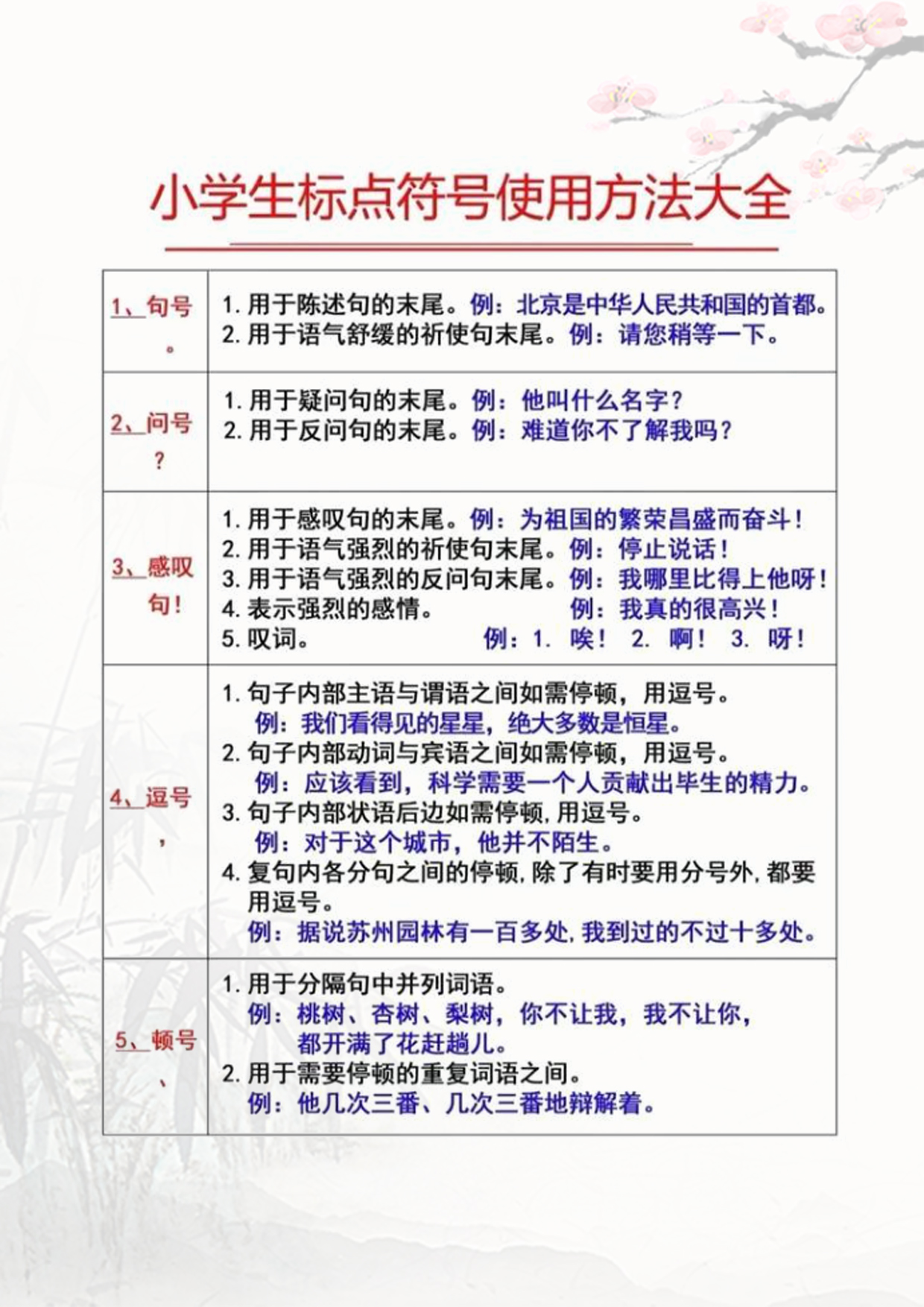
4、句号 1用于陈述句的末尾例如,北京是中华人民共和国的首都 2用于语气舒缓的祈使句末尾例如,请您稍等一下问号? 1用于疑问句的末尾例如,他叫什么名字? 2用于反问句的末尾例如,难道你不了解我吗?感叹号! 1用于感叹句的末尾例如,为祖国的繁荣昌盛而奋斗! 2用于语气强烈的祈使句末尾例如。
5、题型段意主要内容的归纳 1记叙文回答清楚什么时间什么地点什么人做什么事 格式时间+地点+人+事选择或概括文章的中心有很多的问答题都是根据中心解答的 例如谈谈你的收获告诉我们什么道理理解句子的含义 所谓的含义就是蕴含在文章里面的意思,不是一下子就能看出来的,要通过我们仔细的揣摩,采取一找二写的方法来完成。
6、小学常考近义词大全第25课反义词第26课小学常考反义词大全 标点符号的用法一一逗号,顿号分号第71课标点符号的用法一。
7、文末有打印资料的方法往期回顾小学语文作文资料大全含范文 小学数学必考应用题解答思路解析,不分版本附例题小学数学。
8、标点符号是小学语文必学的知识点,只是小学阶段只是初步了解,到了初中高中才会重点讲解 今天老师就给大家分享一些标点符号。

本文 htmlit 原创,转载保留链接!网址:https://fs-qilian.com/post/2507.html
1.本站遵循行业规范,任何转载的稿件都会明确标注作者和来源;2.本站的原创文章,请转载时务必注明文章作者和来源,不尊重原创的行为我们将追究责任;3.作者投稿可能会经我们编辑修改或补充。


