高三语文学霸课堂笔记(批注版)
1课堂听课记,这是语文笔记中最重要的部分在语文课上,学生要边听课边记笔记,把新学的内容记在中间栏,把高三语文预习中理解不准确的现在得以更。
高考语文142分学霸,独家手写笔记“曝光”俗话说“得语文者得天下”,学习成绩名列前茅的,必定语文成绩也好很多学生语文成绩不理想,也多源于自身。
衡水高中语文学霸笔记,收藏留用,继续更新#知识分享 #高考 #高中语文班主任 #家长 #语文知识点 与慧同行于08发布在抖音,已经收获了9个。
本模板为高三语文重要必背知识点笔记,格式为word,其他风格,可用于校园教育演讲展示,文字图片可以直接替换,使用简单方便。
高考语文学霸私密笔记分享文档信息主题 “中学教育”中“高考”的参考范文属性Doc969ZDU,doc格式,正文2425字质优实惠,欢迎下载适用。
高考语文140+学霸私密笔记分享文档信息主题关亍“中学教育”中“高考”的参考范文属性Doc9H5ZBE,doc格式,正文6136字质优实惠,欢迎下载。
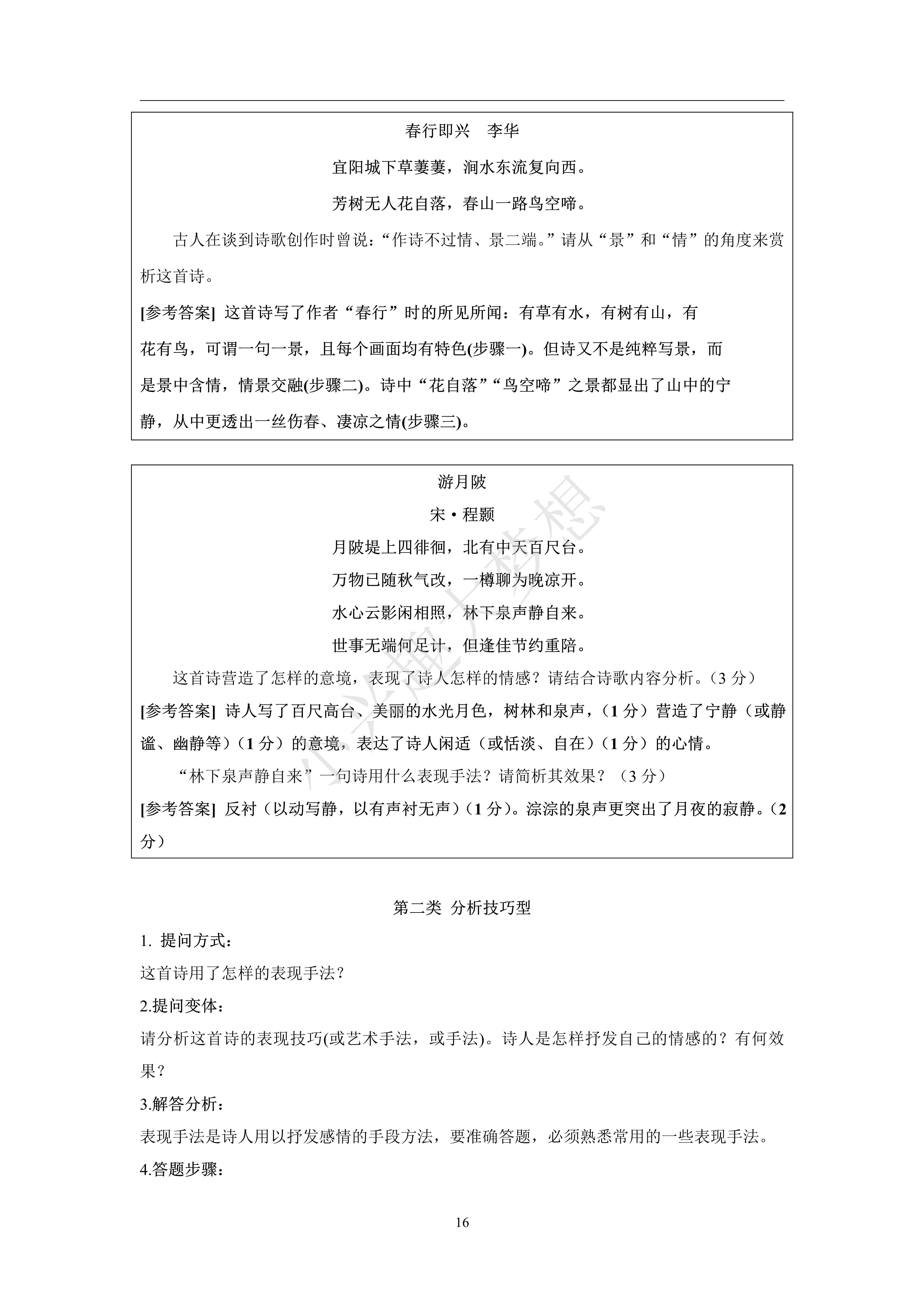
今天给大家分享的是一位清华学霸高考语文149分高三时的笔记干货,大家语文想拔高提分的一定要认真看哦 1诗歌答题模式 1意境类描绘画面。

忆 “趁热打铁”,课后即抓紧时间,对照书本笔记,及时回忆有关 实在忆不起来,可以借同学的笔记参看这是整理笔记的重要前提补 课堂上所做的笔记,因为是要跟着老师讲课的速度进行的,一般的讲课速度要比记录速度快改 仔细审阅笔记,对错字错句及其他不够确切的地方进行修改其中,特别要注意与解答课后练习,与教学学习目的有关的内容的修改。
不想听我啰嗦的朋友可以直接往下拉在初学一节新课的时候,我们首先要使用的是全解类教辅,例如轻巧夺冠·课堂直播小。
~今日分享2025年秋一年级上册语文课堂学霸笔记电子版可打印一年级上册语文中,拼音拼读生字认读书写课文理解是入门。
的高三学霸们的神仙笔记吧!这堂课是广州市阶段训练讲评,通过整理,可以简单粗暴地了解到解题方法与思路重要的是这篇作文的。
课堂笔记还可以防止溜号走神,集中注意力但应该处理好听课和 370@com高三年级校长信箱 610@com。

复习便于阶段复习,例如高三学生的数轮复习等等笔记记下来的都是课堂上的重要知识点,是课本浓缩后的精华,以后复习时可以加。
2复习便于阶段复习,高三的数轮复习等等笔记记下来的都是课堂上的重要知识点,是课本浓缩后的精华,以后复习时可以加快效率。
复习便于阶段复习,高三的数轮复习等等笔记记下来的都是课堂上的重要知识点,是课本浓缩后的精华,以后复习时可以加快效率。
2批注或总结,语言简明扼要把学习心得或老师讲的重点难点 如何做课堂笔记1养成取标题的习惯如果给你一页你半年前做的。
本文 htmlit 原创,转载保留链接!网址:https://fs-qilian.com/post/224.html
1.本站遵循行业规范,任何转载的稿件都会明确标注作者和来源;2.本站的原创文章,请转载时务必注明文章作者和来源,不尊重原创的行为我们将追究责任;3.作者投稿可能会经我们编辑修改或补充。
