五年级上册阅读理解答题模板(记叙文/说明文)
barry001
阅读:47
2025-09-30 14:30:16
评论:0
今天老师为大家分享五年级上册语文必备阅读理解答题模板!学习贵在积累与应用,非一日之功,望大家能沉心学习,坚持不懈阅读。

答题模板记叙文答题模板1景物描写的作用渲染气氛,烘托人物心情,推动情节发展,表现人物的品质,衬托中心意思2运。
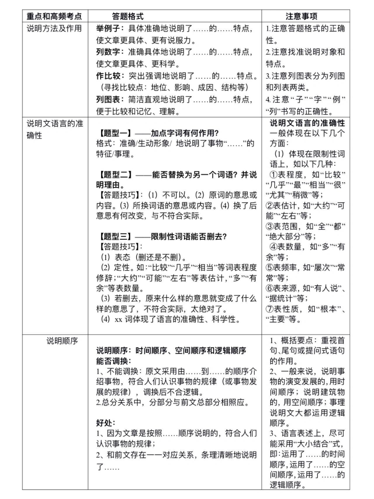
以上是有关记叙文的常规问题回答,下面我们来看看说明文的阅读理解8说明文的阅读理解对于说明文的阅读理解,我们可以抓住。
最新2019部编版一至六年级语文上册课件教案音频 阅读理解的答题很有技巧,今天就让我们一起学学吧!解题步骤1。
期末考试在即,今天整理了初中语文阅读题答题模板, 记叙文议论文说明文古诗文,每次考试都用的上,务必给孩子收藏保。
这里有一套实用的五年级上册阅读理解答题模板和技巧不仅如此,还有对应的阅读理解例子题目以及答案,以pdf形式呈现这个资。
本文 htmlit 原创,转载保留链接!网址:https://fs-qilian.com/post/223.html
声明
1.本站遵循行业规范,任何转载的稿件都会明确标注作者和来源;2.本站的原创文章,请转载时务必注明文章作者和来源,不尊重原创的行为我们将追究责任;3.作者投稿可能会经我们编辑修改或补充。

