高考历史论述题教辅(《高考历史论述题模板》)
barry001
阅读:63
2025-09-27 00:30:06
评论:0
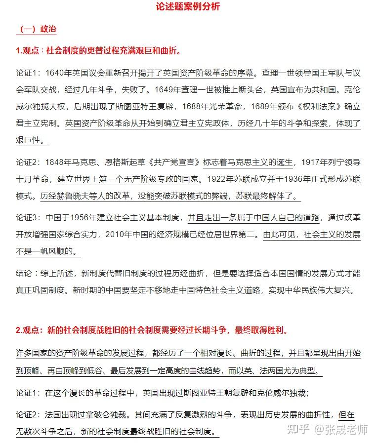
1、2024年高考历史专题复习,论述题48例,一,政治1,观点社会制度的更替过程充满艰巨和曲折,论证1,1640年英国议会重新召开揭开了英国资产阶级革命的序。

2、高考历史的论述题是很不容易得分的一部分,下面有途网小编跟大家分享一下高考历史论述题答题模板,希望对你有帮助 万能高考历史答题模板 1答题的文。
3、高考历史的论述题是很不容易得分的一部分,下面有途网小编跟大家分享一下高考历史论述题答题模板,希望对你有帮助 常见高考历史题型答题模板 内隐比。
4、高考历史的论述题是很不容易得分的一部分,下面浙江高复网李老师跟大家分享一下高考历史论述题答题模板,希望对你有帮助 常见高考历史题型答题模板。
5、弹幕量 3点赞数 384投硬币枚数 37收藏人数 350转发人数 48, 视频作者 历史老师定哥, 作。

6、自主论述题已成为现今高考历史占比分较大的一类主观题,这类题目重在考查学生的历史综合能力下面是学习啦小编为大家推荐的高考历史论述题题目详解范。
本文 htmlit 原创,转载保留链接!网址:https://fs-qilian.com/post/114.html
声明
1.本站遵循行业规范,任何转载的稿件都会明确标注作者和来源;2.本站的原创文章,请转载时务必注明文章作者和来源,不尊重原创的行为我们将追究责任;3.作者投稿可能会经我们编辑修改或补充。
